NASIRI Najeem Ullah
La vie
La vie s'enfuit comme l'eau entre les doigts,
Mais chaque goutte éclaire un instant de joie.


Ma biographie Langagière

Je suis né en Afghanistan. Dans mon pays, on parle plusieurs langues comme le dari, le pashto, l’ouzbek, le hazaragi, le baloutchi, le turkmène, etc.Parmi elles, le dari et le pashto sont les deux langues officielles les plus parlées.

Ma langue maternelle est le dari. Ma famille et moi avons toujours parlé cette langue.En effet, nous sommes Tadjiks, et la plupart voire la totalité des Tadjiks parlent le dari.

Par ailleurs, beaucoup de personnes comme moi parlent aussi le pashto, car c’est la deuxième langue officielle de mon pays.

J’ai appris la langue pachto à l’école. Cette langue qui était enseigné dans mon école. Apprendre cette langue n’était facile au début, cependant je l’ai appris. J’ai appris la langue anglais dans des cours prives, car c’était une langue très courante dans mon pays. J’ai appris la langue anglais facilement donc je peux dire c’était la langue le plus facile pour moi à apprendre telle que, je l’ai appris pendant quelques mois. J’apprends le français depuis que je suis arrivé en France. Parallèlement, je suis des cours de la langue française. Je trouve qu’il y a beaucoup des règles dans la langue française. Aujourd’hui, je suis fier de moi, car je suis capable de parler plus de quatre langues. Chaque langue est un pouvoir pour moi, soit dans ma vie, soit dans mes études.

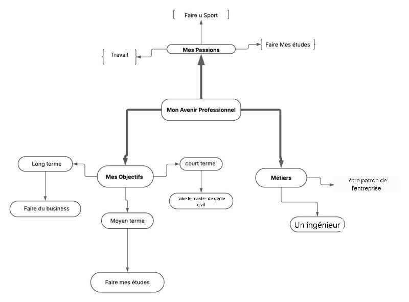
Ma Carte Mentale


Je vous
présent ma carte mentale

Mes passions :

D’abord, le travail est une de mes passions J’effectue toujours mon travail avec enthousiasme sans détester et le moment que je suis libre je fais soit du sport soit lire de livres, car ils appartiennent de mes passions. Mes objectifs :

Court terme objectif : j’aimerais continuer mes études de génie civil .

Moyen terme objectif :

Je préfère de continuer mes études jusqu’à un moyen terme ! d’une part, je ne voudrais pas m’éloigner de l’éducation vite d’autre part, je ne voudrais non plus de la continuer jusqu’à un long terme.

Long terme objectif :

Je choisirais de faire du business comme un plan du long terme. C’est mon plan pour long terme objectif.

 

Mon Parcours à L'université


 

Je m'appelle NASIRI Najeem Ullah et je suis actuellement en train de construire mon ePortfolio pour mettre en valeur mes compétences. Mon parcours personnel et professionnel m'a permis de développer les savoirs variables que me souhaite présenter avec vous.
Compétences techniques Grâce à ma formation en apprentissage de la langue anglaise, j'ai acquis des compétences solides en parler, écrire et de l’enseignement de la langue anglaise. Par exemple, lors de mon travail chez Academic: lalangue anglais a Azerakhsh cours, j'ai appris à enseigner. En plus, je parle couramment anglais et la langue de mon pays: , ces langues et ces expériences m'ont aidé de bien vivre dans les environnements multiculturels et interculturels.
Compétences transférables : Au cours de mes expériences professionnelles et personnelles, j'ai souvent travaillé en équipe. Par exemple, génie civil ingénieur de site, j'ai démontré ma capacité à coordonner un groupe de 300 travailleurs, et donné la coordinance pour eux. Je suis aussi très organisé et capable de gérer mon temps de manière efficace.
Compétences personnelles; Mon parcours en tant que réfugié m'a appris l'importance de la résilience et de l'adaptabilité. Face à des défis comme apprendre une nouvelle langue que s’appelle la lague français, je suis motivé et persévérant. Cela m'a permis de devenir plus fort face aux imprévus.

En résumé, je suis une personne engagée, compétente et déterminée. Je suis convaincu que ces qualités, combinées à mes expériences variées, me permettront de réussir dans mes projets futurs et de contribuer positivement à master de génie civil.